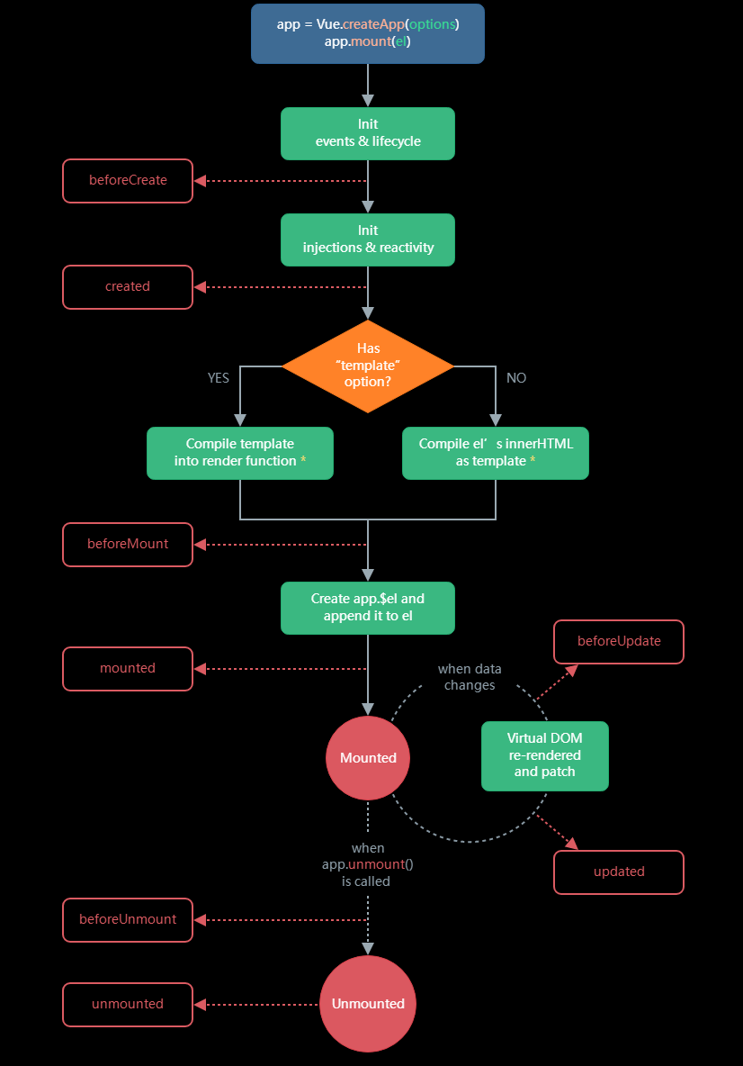
Vue3组件的生命周期
vue3的生命周期如下下图所示:

Vue3.x与vue2.x生命周期对比,变化如下。
新增的钩子函数
组合式 API 还提供了以下调试钩子函数:
实例:
定义子组件Child.vue
<template>
<div>
<h2>子组件Child</h2>
<hr>
<div v-if="isShow">
我是子组件内容
</div>
<div>
<button @click="hideChildContent">{{msg}}</button>
</div>
</div>
</template>
<script lang="ts">
import {defineComponent, ref,onBeforeMount,onMounted,onBeforeUpdate,onUpdated,onBeforeUnmount,onUnmounted} from 'vue';
export default defineComponent({
name: 'Child',
setup() {
console.log('执行了setup()...');
const msg = ref('隐藏')
const isShow = ref(true);
onBeforeMount(()=>{
console.log('执行了onBeforeMount()...');
})
onMounted(()=>{
console.log('执行了onMounted()...');
})
onBeforeUpdate(()=>{
console.log('执行了onBeforeUpdate()...');
})
onUpdated(()=>{
console.log('执行了onUpdated()...');
})
onBeforeUnmount(()=>{
console.log('执行了onBeforeUnmount()...');
})
onUnmounted(()=>{
console.log('执行了onUnmounted()...');
})
function hideChildContent() {
if (isShow.value) {
msg.value = '显示';
} else {
msg.value = '隐藏';
}
isShow.value = !isShow.value;
}
return {
msg,
isShow,
hideChildContent
}
}
});
</script>
定义父组件App.vue
<template>
<h1>生命周期</h1>
<hr>
<button @click="hideChildComponent">{{btTitle}}</button>
<Child v-if="showChild"></Child>
</template>
<script lang="ts">
import {defineComponent, ref} from 'vue';
import Child from "@/components/Child.vue";
export default defineComponent({
name: 'App',
components: {
Child,
},
setup() {
const showChild = ref(true);
const btTitle = ref('隐藏子组件');
function hideChildComponent() {
if (showChild.value) {
btTitle.value = '隐藏子组件';
} else {
btTitle.value = '显示子组件';
}
showChild.value = !showChild.value;
}
return {
showChild,
btTitle,
hideChildComponent
}
}
});
</script>